출처: www.acmicpc.net/problem/2751
Approach
합병 정렬(Merge Sort)
Merge Sort 분할 정복(divide and conquer) 기법으로 만들어진 정렬 방법 → O(N * logN) - 1단계 분할(Divide) - 해결이 용이한 단계까지 문제를 분할해 나간다. - 2단계 정복(Conquer) - 해결이 용이한 수준..
zoosso.tistory.com
병합 정렬은 분할 정복(divide and conquer) 기법으로 만들어진 정렬 방법
- 1단계 분할(Divide) - 해결이 용이한 단계까지 문제를 분할해 나간다.
- 2단계 정복(Conquer) - 해결이 용이한 수준까지 분할된 문제를 해결한다.
- 3단계 결합(Combine) - 분할해서 해결한 결과를 결합하여 마무리한다.

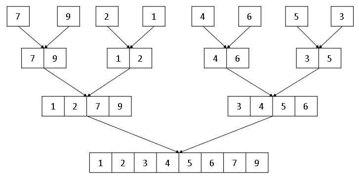
[분할 과정]
재귀함수르 통해 크기가 = 1 (left >= right)될 때까지 분할 합니다.

[merge 과정]
작은 단위부터 merge할 때, 오름차순에 맞게 자리를 찾아갑니다.

병합 정렬을 구현할 때, 정렬에 사용되는 배열 변수를 '전역 변수'로 선언해야 공간복잡도가 효율적입니다.
재귀 함수 과정에서 새롭게 배열을 생성하면 메모리 낭비가 큽니다.
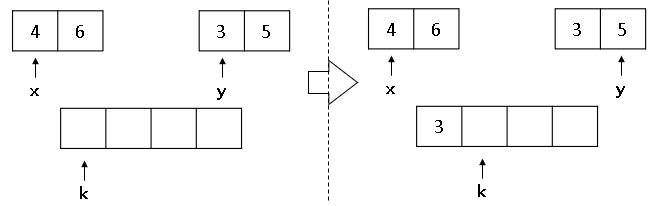
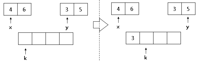
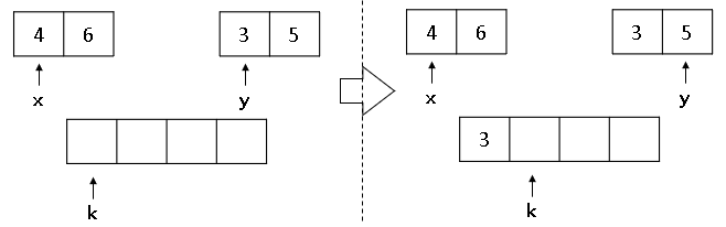
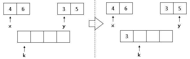
① x, y 비교 ▶ 4 < 3 이므로 k 위치에 3을 넣습니다. (y++, k++)

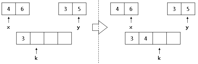
② 4 < 5 이므로 k 위치에 4를 넣습니다. (x++, k++)

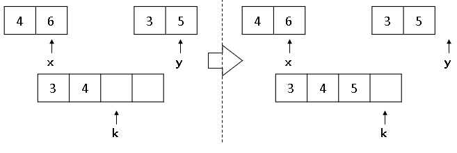
③ 6 > 5 이므로, k 위치에 5를 넣습니다. (y++, k++)

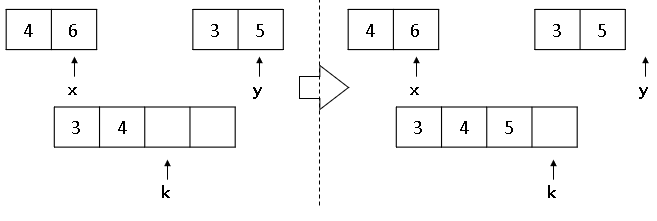
④ 우측에는 더 이상 비교할 대상이 없으므로 좌측의 모든 숫자를 아래 배열에 채웁니다.

▶ 시간 복잡도 O(N logN)
퀵 정렬은 Pivot 값에 따라서 편향되게 분할할 가능성이 있다는 점에서
최악의 경우 O(N2)의 시간 복잡도가 날 수 있지만,
병합 정렬은 분할과정이기 때문에 원소의 배치와 상관없이 O(N * logN)을 보장합니다.
import java.io.IOException;
import java.io.BufferedReader;
import java.io.InputStreamReader;
public class Main {
static int[] arr, temp;
public static void main(String args[]) throws IOException{
BufferedReader br = new BufferedReader(new InputStreamReader(System.in));
StringBuilder sb = new StringBuilder();
int N = Integer.parseInt(br.readLine());
arr = new int[N+1];
temp = new int[N+1];
for(int i=1; i<=N; i++) {
arr[i] = Integer.parseInt(br.readLine());
}
mergeSort(1, N);
for(int i=1; i<=N; i++) {
sb.append(arr[i] + "\n");
}
System.out.println(sb);
}
public static void mergeSort(int left,int right) {
if(left >= right) return;
int mid = (left + right) / 2;
mergeSort(left, mid);
mergeSort(mid + 1, right);
merge(left, mid, right);
}
public static void merge(int left, int mid, int right) {
int x = left; int y = mid + 1;
int k = left;
while(x <= mid || y <= right) {
if(x <= mid && y <= right) {
if(arr[x] <= arr[y]) {
temp[k] = arr[x++];
}
else if(arr[x] > arr[y]) {
temp[k] = arr[y++];
}
}
else if (x <= mid && y > right){
temp[k] = arr[x++];
}
else if (x > mid && y <= right){
temp[k] = arr[y++];
}
k++;
}
for(int i=left; i<=right; i++)
arr[i] = temp[i];
}
}

'PS 문제 풀이 > Baekjoon' 카테고리의 다른 글
| [BOJ] 백준 5620 가장 가까운 두 점의 거리 (0) | 2021.02.26 |
|---|---|
| [BOJ] 백준 10090 Counting Inversions (0) | 2021.02.26 |
| [BOJ] 백준 2098 외판원 순회 (0) | 2021.02.26 |
| [BOJ] 백준 2174 로봇 시뮬레이션 (0) | 2021.02.26 |
| [BOJ] 백준 1592 영식이와 친구들 (0) | 2021.02.26 |
댓글