반응형
출처: https://www.acmicpc.net/problem/2606
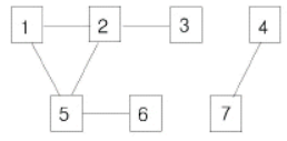
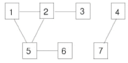
Input
7
6
1 2
2 3
1 5
5 2
5 6
4 7
Output
4

『1』 컴퓨터를 시작 정점으로 연결되어 있는 모든 정점의 개수를 찾습니다.
import java.util.LinkedList;
import java.util.Queue;
import java.util.Scanner;
public class Main {
public static void main(String[] args) {
Scanner sc = new Scanner(System.in);
int N = Integer.parseInt(sc.next());
int connect = Integer.parseInt(sc.next());
int[][] com = new int[N+1][N+1];
for(int i=0; i<connect; i++) {
int x = Integer.parseInt(sc.next());
int y = Integer.parseInt(sc.next());
com[x][y] = 1; com[y][x] = 1;
}
Queue<Integer> queue = new LinkedList<>();
boolean[] visited = new boolean[N+1];
queue.add(1);
visited[1] = true;
// 1번 컴퓨터 자체는 counting에서 제외
int count = 0;
while(!queue.isEmpty()) {
int curComputer = queue.poll();
// 현재 컴퓨터와 연결유무를 확인
for(int i=1; i<=N; i++) {
// 자기자신이 아니면서 현재 노드와 연결되었으며 아직 감염(방문)되지 않은 컴퓨터라면...
if(com[curComputer][i] == 1 && !visited[i] ) {
visited[i] = true; // 전염표시(방문표시)
queue.add(i); // BFS를 위해 큐에 데이터 저장
count++; // 전염시켰으므로 counting!
}
}
}
System.out.println(count);
}
}

반응형
'PS 문제 풀이 > Baekjoon' 카테고리의 다른 글
| [BOJ] 백준 2108 통계학 (0) | 2021.02.23 |
|---|---|
| [BOJ] 백준 3184 양 (0) | 2021.02.23 |
| [BOJ] 백준 1449 수리공 항승 (0) | 2021.02.23 |
| [BOJ] 백준 12851 숨바꼭질 2 (0) | 2021.02.23 |
| [BOJ] 백준 1697 숨바꼭질 (0) | 2021.02.23 |
댓글