Approach
출처: https://www.acmicpc.net/problem/23291
문제 난이도는 다른 시간 2번 문제와 비슷하지만
디버깅 관점에서는 보다 쉬운 문제인 것 같다.
[BOJ] 백준 23289 온풍기 안녕!
Approach 출처: https://www.acmicpc.net/problem/23289 시뮬레이션 문제로 여러 문제 조건이 난이도가 어느정도 있는 문제인 것 같다. 시험장에서 Test Fail 되는 경우 디버깅하기 쉽지 않을 것 같네요 🤨 📌
zoosso.tistory.com
어항이 변화되는 규칙을 빠르게(?) 파악한다면
테스트 결과로도 좋지 않았을까,,,😏
다른 문제도 함께 참고해보세요.
int main()
{
// freopen("input.txt", "r", stdin);
input();
while (1)
{
addFish(); // 1. 물고기 추가
roll(); // 2. 어항 쌓기
controlFish(); // 3. 물고기 수 조절
sortFish(); // 4. 물고기 정렬
fold(); // 5. 어항 접기
controlFish(); // 6. 물고기 수 조절
sortFish(); // 7. 물고기 정렬
ans++; // 8. 정리 횟수
if (getDiff() <= K) break;
}
printf("%d\n", ans);
}
문제에서 요구하는 조건을 모듈화 한다면 디버깅하기 좋다.
[3, 4]와 [6, 7]은 동일한 map[][] 형태가 나오도록 설계한다.
각 모듈 중간에 map[][] 상태 출력은
아래 함수를 이용해보자.
void printMap()
{
for (int x = 1; x <= N; x++)
{
for (int y = 1; y <= N; y++)
{
printf("%3d ", map[x][y]);
}
puts("");
}
puts("");
}
1. 물고기의 수가 가장 적은 어항에 물고기를 한 마리 넣는다.
만약, 그러한 어항이 여러개라면
물고기의 수가 최소인 어항 모두에 한 마리씩 넣는다.

vector를 이용해서 최소값에 해당하는 어항을 모두 저장한다.
어항들을 비교하면서 최소값이 갱신되면 vector도 같이 갱신
void addFish()
{
vector<Node> vec;
int minVal = MAX;
for (int x = 1; x <= N; x++)
{
for (int y = 1; y <= N; y++)
{
if (map[x][y] == EMPTY)
continue;
// 최소값에 해당하는 어항 찾기
if (map[x][y] < minVal)
{
minVal = map[x][y];
vec.clear();
vec.push_back({ x, y });
}
// 같은 최소값을 가지고 있는 어항인 경우
else if (map[x][y] == minVal)
{
vec.push_back({ x, y });
}
}
}
for (int i = 0; i < vec.size(); ++i)
{
map[vec[i].x][vec[i].y]++;
}
}
2. 어항을 쌓는다.
• 가장 왼쪽에 있는 어항을 그 어항의 오른쪽에 있는 어항의 위에 올려 놓는다.
• 2개 이상 쌓여있는 어항을 모두 공중 부양시킨 다음,
전체를 시계방향으로 90도 회전시킨다.
이후, 공중 부양시킨 어항을 바닥에 있는 어항의 위에 올려놓는다.
• 바닥의 가장 왼쪽에 있는 어항 위에 공중 부양시킨 어항 중
가장 왼쪽에 있는 어항이 있어야 한다.
• 이 작업은 공중 부양시킨 어항 중 가장 오른쪽에 있는 어항의 아래에
바닥에 있는 어항이 있을때까지 반복한다.

해당 문제에서 규칙 파악과 구현하기 까다로운 기능이다. 🤔
• 어항을 회전하면서 쌓기

김밥이 돌돌 말리듯 어항이 쌓이는데,
시작위치인 pivot과 w(너비) h(높이)는 일정한 규칙이 있다.
• pivot : 1 2 3 5 7 10 …
• w : 1 1 2 2 3 3 …
• h : 1 2 2 3 3 4 …
→ 어항이 쌓이는 형태를 보면 w, h 는 번갈아가며 증가한다.
→ pivot은 idx / 2 + 1 수치로 변화한다.
→ 90° 회전은 아래 글 참고해서 구현 가능
행렬 90° 회전 (C 언어)
행렬 회전에 대한 설명은 정방행렬 90° 회전 (python) 참고 해당 게시글은 C언어 구현 Code만 작성하였습니다. #include int i, j, k, B[4][5][5]; int main() { int N = 5; int A[][5] = { {0, 0, 0, 0, 1}, {0..
zoosso.tistory.com
• 언제까지 회전 시킬까?

문제 예시로 보여준 것을 보기 쉽게 표현하면
pivot-1 + w + h > N 일 때, 더이상 쌓을 수 없다.
void roll()
{
int pivot, w, h;
pivot = w = h = 1;
for (int idx = 0; ; ++idx)
{
if (pivot - 1 + w + h > N)
break;
for (int c = pivot; c < pivot + w; c++)
{
for (int r = N; r > N - h; r--)
{
int nextR = (N - w) + (c - pivot);
int nextC = (pivot + w) + (N - r);
map[nextR][nextC] = map[r][c];
map[r][c] = EMPTY;
}
}
pivot += (idx / 2 + 1);
idx % 2 ? w++ : h++;
}
}
3. 어항에 있는 물고기 수 조절
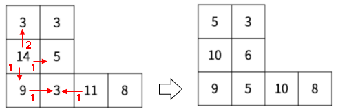
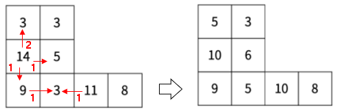
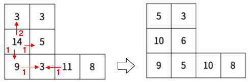
• 모든 인접한 두 어항에 대해서, 물고기 수의 차이를 구한다.
• 이 차이를 5로 나눈 몫을 d라고 하자.
d가 0보다 크면, 두 어항 중 물고기의 수가
많은 곳에 있는 물고기 d 마리를 적은 곳에 있는 곳으로 보낸다.
• 이 과정은 모든 인접한 칸에 대해서 동시에 발생한다.

• 인접한 상하좌우 탐색을 위해서 BFS 탐색방식으로 구현한다.
• map[][]의 범위가 1~N 이므로 범위로 설정하였기에
범위를 벗어나는 경우는 고려하지 않는다.
• 동시에 물고기 이동이 발생하므로 별도의 map[][] 이용
void controlFish()
{
int cMap[MAX_N][MAX_N] = { 0 };
for (int x = 1; x <= N; x++)
{
for (int y = 1; y <= N; y++)
{
if (map[x][y] != EMPTY)
{
cMap[x][y] += map[x][y];
for (int d = 0; d < 4; d++)
{
int nextX = x + dx[d];
int nextY = y + dy[d];
if (map[nextX][nextY] == EMPTY)
continue;
// 물고기가 많은 경우
if (map[x][y] > map[nextX][nextY])
{
int diff = (map[x][y] - map[nextX][nextY]) / 5;
cMap[x][y] -= diff;
cMap[nextX][nextY] += diff;
}
}
}
}
}
memcpy(map, cMap, sizeof(cMap));
}
BFS (Breadth-First Search, 너비 우선 탐색)
BFS 그래프 전체를 탐색하되, 인접한 노드들을 차례대로 방문합니다. Queue 이용 * DFS로 풀리는 문제는 일반적으로 BFS로도 풀 수 있습니다. Process ※ 깊이 우선 탐색과는 달리 너비 우선 탐색에서
zoosso.tistory.com
4. 다시 어항을 바닥에 일렬로 놓아야 한다.
• 가장 왼쪽에 있는 어항부터
• 아래에 있는 어항부터 가장 위에 있는 어항까지
• 순서대로 바닥에 놓아야 한다.

그림에서 보여준대로 방향으로 for문으로 탐색하면서
map[][] != 0 인 곳을 찾아서 queue에 저장하고 비워준다.
즉, 물고기가 존재하는 곳들만 모은 후 map[N][i]에 배치해준다.
void sortFish()
{
queue<int> que;
for (int y = 1; y <= N; y++)
{
// 비어있는 열(col)인 경우 skip
if (map[N][y] == EMPTY) continue;
for (int x = N; x >= 1; --x)
{
// 중간에 비어져 있다면 break
if (map[x][y] == EMPTY)
break;
// vector에 순서대로 저장해주고 map[][]에서 비워준다.
que.push(map[x][y]);
map[x][y] = EMPTY;
}
}
int col = 1;
while (!que.empty())
{
map[N][col++] = que.front();
que.pop();
}
}
5. 가운데를 중심으로 왼쪽 N/2개를 공중 부양시켜
전체를 시계 방향으로 180도 회전 시킨 다음,
오른쪽 N/2개의 위에 놓아야 한다.
• 이 작업은 두 번 반복해야한다.
• 두 번 반복하면 바닥에 있는 어항의 수는 N/4개가 된다.

이전 단계가 끝난 후에는 N개의 어향들이 map[N][]에 있다.
현재 단계까지 수행한다면 아래쪽에 있는 어항은 N/4 이 되는데
처음 입력받을 「N」 을 「4N」 으로 거장해본다면
→ 1 2 3 … 4N-1 4N
아래와 같은 규칙을 확인할 수 있다.
3N 3N-1 … 2N+1
N+1 N+2 … 2N
N N-1 … 1
3N+1 3N+2 … 4N

• 행(row) 변화 [N-1] → [N-2] → [N-3]
• 각 행의 col 의 길이는 N / 4 동일하다.
• 시작 위치과 방향이 다르므로 이를 Lookup Table로 구성하여 처리
void fold()
{
int quarterN = N / 4;
int sCol[4] = {0, N, N - quarterN + 1, N};
int cDir[4] = {0, -1, 1, -1};
int srcY = 1;
for (int i = 1; i <= 3; ++i)
{
int col = sCol[i];
for (int j = 0; j < quarterN; ++j)
{
map[N - i][col] = map[N][srcY];
map[N][srcY] = EMPTY;
col += cDir[i]; // 해당 row 진행 방향으로
srcY++; // 옮겨지는 대상
}
}
}
[알고리즘] 시간 성능 향상을 위한 코드 최적화 (C/C++)
register 변수 사용 변수를 선언할 때 앞에 register 라는 키워드를 붙이면 변수는 RAM 대신 CPU의 레지스터를 사용한다. 따라서 변수에 접근하는 속도가 다른 일반적인 변수보다 빨라진다. 단, 레지스
zoosso.tistory.com
6. 다시 물고기 조절 작업 수행
→ 3번 Logic과 동일하므로 설명 생략
7. 다시 바닥에 일렬로 놓는 작업 수행
→ 4번 Logic과 동일하므로 설명 생략
8. 물고기가 가장 많은 어항과 가장 적은 어항의
물고기 수 차이가 K 이하인지 확인
int getDiff()
{
int maxVal = MIN;
int minVal = MAX;
for (int x = 1; x <= N; x++)
{
for (int y = 1; y <= N; y++)
{
if (map[x][y] == EMPTY)
continue;
maxVal = max(maxVal, map[x][y]);
minVal = min(minVal, map[x][y]);
}
}
return (maxVal - minVal);
}
어항 안에 있는 가장 많은 물고기와 적은 물고기 수를 구해야 하므로
최대값과 최소값의 차이를 반환해준다.
전체 코드
#include <iostream>
#include <vector>
#include <queue>
#include <memory.h>
using namespace std;
#define MIN 0
#define MAX 2e9
#define EMPTY 0
struct Node
{
int x, y;
};
inline int min(int& A, int& B) { return A < B ? A : B; }
inline int max(int& A, int& B) { return A > B ? A : B; }
const int dx[] = { 0, 0, -1, 1 };
const int dy[] = { 1, -1, 0, 0 };
const int MAX_N = 100 + 5;
int N, K, ans;
int map[MAX_N][MAX_N];
void input()
{
scanf("%d %d", &N, &K);
// 가장 왼쪽에 있는 어항부터 물고기 수 입력
for (int i = 1; i <= N; i++)
{
scanf("%d", &map[N][i]);
}
}
void addFish()
{
vector<Node> vec;
int minVal = MAX;
for (int x = 1; x <= N; x++)
{
for (int y = 1; y <= N; y++)
{
if (map[x][y] == EMPTY)
continue;
// 최소값에 해당하는 어항 찾기
if (map[x][y] < minVal)
{
minVal = map[x][y];
vec.clear();
vec.push_back({ x, y });
}
// 같은 최소값을 가지고 있는 어항인 경우
else if (map[x][y] == minVal)
{
vec.push_back({ x, y });
}
}
}
for (int i = 0; i < vec.size(); ++i)
{
map[vec[i].x][vec[i].y]++;
}
}
void roll()
{
int pivot, w, h;
pivot = w = h = 1;
for (int idx = 0; ; ++idx)
{
if (pivot - 1 + w + h > N)
break;
for (int c = pivot; c < pivot + w; c++)
{
for (int r = N; r > N - h; r--)
{
int nextR = (N - w) + (c - pivot);
int nextC = (pivot + w) + (N - r);
map[nextR][nextC] = map[r][c];
map[r][c] = EMPTY;
}
}
pivot += (idx / 2 + 1);
idx % 2 ? w++ : h++;
}
}
void controlFish()
{
int cMap[MAX_N][MAX_N] = { 0 };
for (int x = 1; x <= N; x++)
{
for (int y = 1; y <= N; y++)
{
if (map[x][y] != EMPTY)
{
cMap[x][y] += map[x][y];
for (int d = 0; d < 4; d++)
{
int nextX = x + dx[d];
int nextY = y + dy[d];
if (map[nextX][nextY] == EMPTY)
continue;
// 물고기가 많은 경우
if (map[x][y] > map[nextX][nextY])
{
int diff = (map[x][y] - map[nextX][nextY]) / 5;
cMap[x][y] -= diff;
cMap[nextX][nextY] += diff;
}
}
}
}
}
memcpy(map, cMap, sizeof(cMap));
}
void sortFish()
{
queue<int> que;
for (int y = 1; y <= N; y++)
{
// 비어있는 열(col)인 경우 skip
if (map[N][y] == EMPTY) continue;
for (int x = N; x >= 1; --x)
{
// 중간에 비어져 있다면 break
if (map[x][y] == EMPTY)
break;
// vector에 순서대로 저장해주고 map[][]에서 비워준다.
que.push(map[x][y]);
map[x][y] = EMPTY;
}
}
int col = 1;
while (!que.empty())
{
map[N][col++] = que.front();
que.pop();
}
}
void fold()
{
int quarterN = N / 4;
int sCol[4] = {0, N, N - quarterN + 1, N};
int cDir[4] = {0, -1, 1, -1};
int srcY = 1;
for (int i = 1; i <= 3; ++i)
{
int col = sCol[i];
for (int j = 0; j < quarterN; ++j)
{
map[N - i][col] = map[N][srcY];
map[N][srcY] = EMPTY;
col += cDir[i]; // 해당 row 진행 방향으로
srcY++; // 옮겨지는 대상
}
}
}
int getDiff()
{
int maxVal = MIN;
int minVal = MAX;
for (int x = 1; x <= N; x++)
{
for (int y = 1; y <= N; y++)
{
if (map[x][y] == EMPTY)
continue;
maxVal = max(maxVal, map[x][y]);
minVal = min(minVal, map[x][y]);
}
}
return (maxVal - minVal);
}
int main()
{
// freopen("input.txt", "r", stdin);
input();
while (1)
{
addFish(); // 1. 물고기 추가
roll(); // 2. 어항 쌓기
controlFish(); // 3. 물고기 수 조절
sortFish(); // 4. 물고기 정렬
fold(); // 5. 어항 접기
controlFish(); // 6. 물고기 수 조절
sortFish(); // 7. 물고기 정렬
ans++; // 8. 정리 횟수
if (getDiff() <= K) break;
}
printf("%d\n", ans);
}
📌 함께 보면 좋은 포스팅
'PS 문제 풀이 > Baekjoon' 카테고리의 다른 글
| [BOJ] 백준 15963 CASIO (0) | 2021.12.22 |
|---|---|
| [BOJ] 백준 1991 트리순회 (0) | 2021.12.14 |
| [BOJ] 백준 23289 온풍기 안녕! (0) | 2021.12.07 |
| [BOJ] 백준 23290 마법사 상어와 복제 (1) | 2021.11.27 |
| [BOJ] 백준 23288 주사위 굴리기2 (0) | 2021.11.21 |
댓글